Springe auf Hauptinhalt Springe auf Hauptmenü Springe auf SiteSearch
Anforderungen von KfW und BAFA zum Hydraulischen Abgleich

Konfusion statt Optimierung

Kompakt informieren

  • Obwohl der positive Einfluss auf den Energieverbrauch und die Wirtschaftlichkeit seit vielen Jahren außer Frage stehen, ist es bis heute nicht gesetzlich vorgeschrieben, einen Hydraulischen Abgleich durchzuführen.
  • Die Auswertung von Förderprogrammen in der Schweiz hat gezeigt, dass die auch in Deutschland versuchte Etablierung des Hydraulischen Abgleichs über finanzielle Anreize nicht den gewünschten Erfolg gebracht hat.
  • Zudem sind die Anforderungen der Förderprogramme des Bundes (KfW und BAFA) teilweise wenig plausibel und das vereinfachte Verfahren A nicht geeignet, die vorhandenen Einsparpotenziale durch einen Hydraulischen Abgleich zu erschließen.
  • Den Fördermittelempfängern wird so bei der Anwendung des Verfahrens A ein Teil der möglichen Energieeinsparung vorenthalten und die Wirtschaftlichkeit der Maßnahme verringert.

Wichtiger Baustein für den effizienten Betrieb von Heizungsanlagen ist der Hydraulische Abgleich in Verbindung mit einer Heizungsoptimierung: Die Optimus-Studie ( www.bit.ly/tga1070 ) hat gezeigt, dass mit diesen höchst effektiven und gering investiven Maßnahmen Endenergieeinsparungen für beheizte Gebäude zwischen 10 und 20 kWh/(m 2   a) erzielt werden können Abb. 1.

Dies gilt vor allem für neu erstellte und energetisch teil- oder vollmodernisierte Gebäude sowie für Gebäude ab ca. Baujahr 1977. Würden alle Anlagen hydraulisch abgeglichen, könnten deutsche Haushalte jährlich Heizkosten in Höhe von 1,6 Mrd. Euro sparen. Der Verbrauch von Brennstoffenergie (ohne Hilfsenergie) ließe sich um mindestens 20,6 TWh/a verringern, gleichzeitig könnten die CO 2 -Emissionen um 5,6 Mio. t/a verringert werden.

Voraussetzung wäre eine verpflichtende Anforderung in der EnEV, die den Hydraulischen Abgleich und die Heizungsoptimierung für jeden Neubau und als bedingte Nachrüstpflicht im Bestand bei wesentlichen Änderungen an Wärmeerzeugung oder Gebäudehülle vorschreibt. Die Ostfalia fordert dies seit 2002, ebenso wie das Schaffen einer einheitlichen Berechnungsregel (DIN) für den Hydraulischen Abgleich.

Der Gesetzgeber versucht jedoch, durch finanzielle Anreize den Hydraulischen Abgleich zu etablieren. Maßnahmen, deren hohe Wirtschaftlichkeit vielfach nachgewiesen ist, werden also gefördert statt verpflichtend vorgeschrieben. Auch in der Schweiz zeigt die Auswertung von Förderprogrammen, dass sie Mitnahmeeffekte statt des gewünschten Erfolgs gebracht haben. Zukünftig soll dort wieder die Lenkungswirkung von vorgeschriebenen Qualitäten Vorrang haben (Wirksamkeit der Finanzhilfen zur Verminderung der CO 2 -Emissionen bei Gebäuden gemäß Artikel 34 CO 2 -Gesetz, Schweizerische Eidgenossenschaft – Bundesrat März 2016, www.bit.ly/tga1071 ).

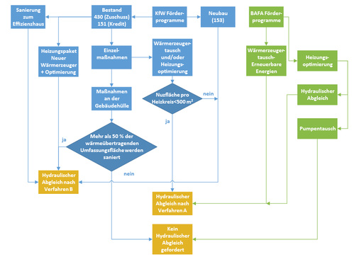
In einigen Förderprogrammen des BAFA und der KfW wird bei der Sanierung der Anlagentechnik und der Gebäudehülle ein Hydraulischer Abgleich der Heizungsanlage und eine Heizungsoptimierung gefordert. Je nach Förderprogramm und Fördermittelgeber unterscheiden sich die technischen Mindestanforderungen erheblich voneinander Abb. 2.

Für TGA-Fachplaner und SHK-Fachhandwerker sind die Anforderungen nur noch schwer zu überschauen, auch weil sie aus technischer Sicht nicht immer zweckmäßig sind. So verursachen die Vorgaben der Förderprogramme teilweise hohe Investitionskosten, deren Wirtschaftlichkeit infrage zu stellen ist – z. B. beim Abgleich von Fußbodenheizungen im Bestand, für den oft wichtige Berechnungsgrundlagen fehlen, weil der Verlegeabstand und der Fußbodenaufbau unbekannt sind.

Andererseits wird beim neuen Förderprogramm „Heizungsoptimierung“ der BAFA (  Webcode  723693) im Falle eines einfachen Pumpentauschs überhaupt keine Anforderung an eine sinnvolle Neuauslegung der Pumpe gestellt. Dies wird häufig zu einem Pumpentausch „1 : 1“ führen. Überdimensionierung, ein erhöhter Energieverbrauch und zu hohe Investitionskosten für den Endkunden sind die Folge. Es stellt sich somit die Frage, ob bei diesen Programmen die Förderung von Energieeinsparmaßnahmen oder die Wirtschaftsförderung im Vordergrund steht.

Berechnungsverfahren

Trotz jahrelanger Diskussionen und dem unbestritten positiven Einfluss auf den Energieverbrauch ist es bis heute nicht gesetzlich (EnEV) vorgeschrieben, einen Hydraulischen Abgleich durchzuführen. Somit gibt es auch keine einheitliche Dokumentationsregel für die Vorgehensweise. Aus diesem Grund hat der Verband für Gebäudetechnik (VdZ) in Zusammenarbeit mit Herstellern, der KfW und dem BAFA ein Nachweisformular entworfen, das von allen Handwerkern auszufüllen ist, wenn der Hydraulische Abgleich zusammen mit einer Heizungsoptimierung durch die KfW oder das BAFA gefördert wird.

Die Leistungsbeschreibung des Hydraulischen Abgleichs stützt sich dabei auf die vom Zentralverband Sanitär Heizung Klima ZVSHK in Kooperation mit dem VdZ entworfene Fachregel „Optimierung von Heizungsanlagen im Bestand“(  Webcode  722702). Um vorzugeben, wie die Berechnung beim Hydraulischen Abgleich von Zweirohrheizungen ablaufen muss, wurden für die Förderung von BAFA und KfW zwei Verfahren in der Leistungsbeschreibung definiert.

Berechnungsverfahren A

Beim vereinfachten Verfahren A ist es erlaubt, die Heizlast abzuschätzen. Bei diesem Verfahren müssen folgende Leistungen nachgewiesen werden:

  • Ermittlung der Heizflächendurchflüsse anhand einer abgeschätzten Leistung (z. B. anhand einer abgeschätzten und für alle zu beheizenden Räume gleichen Raumheizlast in W/m2 oder anhand der installierten Heizflächengröße)
  • Ermittlung der Thermostatventil-Voreinstellwerte mittels Heizflächendurchfluss und Annahme eines Differenzdrucks
  • Überschlägige Ermittlung von Systemtemperatur, Pumpenförderhöhe, Gesamtdurchfluss und ggf. der Einstellwerte von Strangarmaturen (Differenzdruckregler)

Beim Erstellen der Berechnungsregeln, das anfangs auch von der Ostfalia begleitet wurde, waren sich alle Beteiligten einig, dass nur ein korrekter Hydraulischer Abgleich mit Heizungsoptimierung auf der Grundlage einer raumweisen Heizlastberechnung die in der Optimus-Studie nachgewiesenen Einsparungen ermöglicht.

Die Erfahrungen von proklima-Hannover mit der Förderung nach dem Optimus-Verfahren haben dies seit nunmehr fast zehn Jahren bestätigt. Aus diesem Grund wurde ursprünglich festgesetzt, dass das Verfahren A nur noch für eine Übergangsfrist bis Ende 2016 durchgeführt werden darf. Diese Übergangszeit sollte den ausführenden Firmen Zeit geben, sich auf die neuen Anforderungen einzustellen und bei Bedarf entsprechende Schulungsangebote zu nutzen. In diesem Zeitraum sollte der ZVSHK genügend Fachleute geschult haben.

So wurde es auch bis Juli 2016 in entsprechenden VdZ-Formularen und in vielen Schulungen kommuniziert. Aus für die Ostfalia nicht nachvollziehbaren Gründen wurde die Befristung des Verfahrens nun aufgehoben, sodass das „Schätzverfahren“ A im bisherigen Anwendungsbereich unbefristet gültig bleibt.

Berechnungsverfahren B

Beim detaillierten Berechnungsverfahren B, für das seit vielen Jahren Software am Markt verfügbar ist, wird die Heizlast raumweise berechnet. Die Heizkörperdurchflüsse werden auf Grundlage der Raumheizlastwerte und der installierten Heizflächenleistungen mit realen, unterschiedlichen Rücklauftemperaturen ermittelt. Folgende Berechnungsschritte sind dabei zu berücksichtigen:

  • raumweise Heizlastermittlung, vereinfacht in Anlehnung an DIN EN 12 831, Beiblatt 3, August 2014
  • Berechnung der Heizflächendurchflüsse in Abhängigkeit der geplanten und optimierten Vor- und Rücklauftemperaturen und der Heizflächengrößen
  • Ermittlung (in der Regel durch Rohrnetzberechnung bzw. -abschätzung) der Voreinstellwerte der Thermostatventile, der Pumpenförderhöhe, ggf. der Einstellwerte von Strangarmaturen sowie Optimierung der Vorlauftemperatur

Wann welches Verfahren?

Aufgrund der unterschiedlichen technischen Anforderungen an den Hydraulischen Abgleich und die Heizungsoptimierung stellt sich für die Anwender die Frage, bei welchem Förderprogramm ein Hydraulischer Abgleich gefordert wird und welches Berechnungsverfahren gewählt werden muss. Die Fördermatrix Abb. 2 soll hier einen ersten Überblick geben.

Die geforderte Qualität des Hydraulischen Abgleichs und der Heizungsoptimierung nach den Verfahren A oder B, die sich aus den Anforderungen der Förderprogramme ergibt, ist nicht immer nachvollziehbar und entspricht aus Sicht der Ostfalia nicht immer dem gesunden Menschenverstand. Durch die jeweiligen Randbedingungen ergeben sich unterschiedliche Anforderungen und auch ein unterschiedliches Kosten-Nutzen-Verhältnis beim Durchführen des Hydraulischen Abgleichs mit einer Heizungsoptimierung. So stellt beispielsweise eine Fußbodenheizung ganz andere Anforderungen an den Hydraulischen Abgleich als eine Zweirohrheizung mit Heizkörpern.

Vergleichbare Leistung: Chance vertan

Mit der ursprünglich für den 1. Januar 2017 geplanten grundsätzlichen Einführung des Verfahrens B zur Berechnung des Hydraulischen Abgleichs wäre ein einheitlicher Ansatz zumindest für Zweirohrheizungen mit Heizkörpern geschaffen worden. Mit der entsprechenden Leistungsbeschreibung war der Umfang der geforderten Berechnungen klar definiert, sodass für den Kunden die Angebote verschiedener Planer oder Fachhandwerker für die in der Regel mit Software durchgeführten Berechnungen vergleichbar gewesen wären. Durch die unbefristete Zulassung des Verfahrens A lassen sich diese Leistungen weiterhin nicht vergleichen.

In der Praxis wird dies dazu führen, dass immer dann, wenn es erlaubt ist, das Verfahren A zur Anwendung kommen wird. Die in der Optimus-Studie nachgewiesenen Einsparungen beruhen jedoch auf einer ausführlichen Berechnung und werden sich damit nicht realisieren lassen.

Ausblick

In einem folgenden Artikel wird auf Grundlage der Ergebnisse der Optimus-Studie ein Leitfaden mit Empfehlungen für eine sinnvolle Vorgehensweise in Abhängigkeit vom Gebäudetyp und der Anlagentechnik gegeben.

Förderprogramme mit Anforderungen an einen Hydraulischen Abgleich

Die Förderprogramme der Bundesregierung sind leider nicht auf einen Fördermittelgeber konzentriert, sondern auf die KfW und das BAFA verteilt. Während die Programme der KfW auch die Förderung konventioneller Technologien umfassen, liegt beim BAFA der Schwerpunkt auf der Förderung erneuerbarer Technologien und der Energieberatung.

Programme der KfW

  • Neubau – Programm 153, Energieeffizient bauen
  • Bestand – Energieeffizient sanieren 151/430
  • Sanierung zum Energieeffizienzhaus
  • Sanierung der Gebäudehülle als Einzelmaßnahme
  • Austausch des Wärmeerzeugers als Einzelmaßnahme
  • Optimierung der Heizungsanlage als Einzelmaßnahme
  • Austausch von Heizungsanlagen mit Optimierung im „Maßnahmenpaket Heizung“

Programme des BAFA

  • Heizen mit erneuerbaren Energien
  • Einbau einer Wärmepumpe
  • Einbau eines Brennwertkessels in Kombination mit einer Solarthermieanlage
  • Einbau eines Biomasseerzeugers
  • Förderprogramm Heizungsoptimierung
  • Ersatz von Heizungsumwälzpumpen durch Hocheffizienzpumpen
  • Heizungsoptimierung durch einen Hydraulischen Abgleich

Prof. Dr.-Ing. Dieter Wolff

Ostfalia Hochschule für angewandte Wissenschaften, Fakultät Versorgungstechnik, Institut für energieoptimierte Systeme – EOS, 38302 Wolfenbüttel, d.wolff@ostfalia.de , www.ostfalia.de

Dipl.-Ing. (FH) Peter Teuber

ist wissenschaftlicher Mitarbeiter an der Fakultät Versorgungstechnik der Ostfalia Hochschule für angewandte Wissenschaften, 38302 Wolfenbüttel. Außerdem ist er als Dozent am Trainings- und Weiterbildungszentrum Wolfenbüttel u. a. in der Energieberaterausbildung tätig. www.ostfalia.de

Jetzt weiterlesen und profitieren.

+ TGA+E-ePaper-Ausgabe – jeden Monat neu
+ Kostenfreien Zugang zu unserem Online-Archiv
+ Fokus TGA: Sonderhefte (PDF)
+ Webinare und Veranstaltungen mit Rabatten
uvm.

Premium Mitgliedschaft

2 Monate kostenlos testen