Springe auf Hauptinhalt Springe auf Hauptmenü Springe auf SiteSearch
Referenzprojekt Yados

KWK-Energiezentrale an einem Tag integriert

Kompakt informieren

  • In einer Seniorenanlage konnten die Anlagen zur Wärmeerzeugung und Trinkwassererwärmung den über die Zeit gestiegenen Bedarf nicht mehr decken.
  • Die Erhöhung der Heizleistung wurde mit einem BHKW kombiniert, das so dimensioniert wurde, dass die erzeugte elektrische Energie nahezu vollständig in der Liegenschaft verwendet werden kann.
  • Das neue System zur Trinkwassererwärmung erreicht durch die spezielle Verschaltung eines Vor- und Nacherwärmers eine hohe Rücklauftemperaturauskühlung.
  • Aufgrund projektspezifischer Randbedingungen wurde die gesamte Anlage steckerfertig in einer besonders verstärkten Betonraumzelle vorkonfektioniert und vor Ort an einem Tag in das vorhandene System integriert.

Seit 1995 Jahren betreibt eine private gemeinnützige Stiftung in der schwäbischen Kleinstadt Stadtbergen am Rande Augsburgs eine Seniorenanlage mit einem breit aufgestellten Angebot an Wohn-, Betreuungs- und Pflegediensten. Die Einrichtung verfügt über eine Kapazität von 121 Plätzen, die sich auf verschiedene Wohneinheiten des Altenpflegeheims und der zugehörigen Apartmenthäuser aufteilen. Darüber hinaus unterhält die Stiftung mehrere Gemeinschafts- und Speiseräume, Sport- und Bewegungseinrichtungen, ein Schwimmbad sowie einen Restaurant- und Cafeteria-Betrieb.

Aufgrund ihrer spezifischen Wärmebedarfs- und Verbrauchslage ist die energetische Grundlast in Wohnheimen und Pflegeeinrichtungen in der Regel überdurchschnittlich hoch. Eine adäquate Raumbeheizung und Warmwasserversorgung zählen zu den wichtigsten Kriterien für eine altersgerechte Struktur- und Prozessqualität. Primäre Abnehmer sind in der Mehrzahl nicht mobile oder bettlägerige Personen, deren Aufenthaltsumgebung ein konstant erhöhtes Wärmeniveau aufweisen muss. Zusätzlich sind spezielle Heil- und Pflegebehandlungen, etwa regelmäßig durchgeführte Warmbadetage, an eine dafür ausreichende Wärmeleistung gebunden.

Sanierung war unumgänglich

In der Vergangenheit bezog die Stiftung ihren Gesamtstrom von einem externen Energieversorger, die Wärmeerzeugung erfolgte über eine gasbefeuerte Heizkessel-Kaskade mit einer Nennleistung von 900 kW. Diese lief nahezu permanent auf Volllast, um den für den Pflegebetrieb erforderlichen, über die Zeit gestiegenen Wärmebedarf bereitstellen zu können.

Gemessen an den aktuellen Anforderungen erwies sich auch die vorhandene Trinkwassererwärmungsanlage (TWE-Anlage) als unzureichend: Zum einen konnte sie die veränderten Abnahmebedingungen nicht mehr erfüllen, zum anderen ließen sich die hygienetechnisch einzuhaltenden Betriebstemperaturen für die zwei 1500-l-Trinkwarmwasserspeicher nur noch mit erheblichem Energieaufwand realisieren.

Damit stand die Senioreneinrichtung vor zwei zentralen Aufgaben mit hoher betriebsrechtlicher Relevanz. Sie war gehalten, die gesetzlichen Vorgaben zur Trinkwasserhygiene (TrinkwV 2001) zu gewährleisten und eine dauerhaft stabile, ausfallsichere und bedarfsgerechte Wärmeversorgung sicherzustellen.

Die Sanierung sowie der Ausbau der Anlagentechnik und der energetischen Infrastruktur wurden so zum prioritären Ziel, für das ein wirtschaftliches und ökologisch nachhaltiges Konzept entworfen werden musste.

Dezentrale Energieerzeugung mit KWK

Mit dem Augsburger SHK-Unternehmen Bezler Sanitär fand man für diese Herausforderung den geeigneten Planungs- und Ausführungspartner – und über diesen zugleich auch einen erfahrenen Spezialisten für die Anlagenentwicklung und -integration: Bezler beauftragte den in Hoyerswerda ansässigen technischen Komplettanbieter Yados mit der Konzeption und Fertigung eines KWK-basierten Versorgungssystems, das es der Stiftung zukünftig ermöglicht, Strom und Wärme dezentral selbst zu produzieren und direkt den Abnehmern in den Gebäuden zuzuführen. Auf diese Weise sollte einerseits die bestehende Heizkessel-Kaskade weitestgehend entlastet und die Gesamtheizleistung deutlich erhöht werden.

Eine bedarfskonforme Auslegung und Regelung sind grundlegende Voraussetzungen, um das hohe Effizienzpotenzial moderner KWK-Systeme bestmöglich erschließen zu können. Da in Stadtbergen jedoch keine differenzierten Wärmeverbrauchswerte aus den Vorjahren zur Verfügung standen, sahen sich die Planungsingenieure vor die Herausforderung gestellt, ein adäquates, erfahrungsbasiertes Ausführungskonzept ohne Rückgriff auf eine belastbare, objektspezifische Datengrundlage zur erstellen und umzusetzen.

Erzeugter Strom wird selbst genutzt

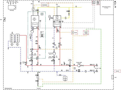
Für die Stiftung baute Yados ein auf 8000 Betriebsstunden ausgelegtes, wärmegeführtes BHKW mit einer thermischen Leistung von 80 kW und einer elektrischen Leistung von 50 kW. Der selbst erzeugte Strom – rund 400 000 kWh/a – wird nahezu vollständig in der Liegenschaft verbraucht. Zusätzlich wurde ein Gas-Brennwertheizkessel mit einer Heizleistung von 260 kW in das Wärmeerzeugungs- und Verteilkonzept eingebunden, um eine engpassfreie Spitzlastabdeckung und die Versorgungssicherheit bei einem etwaigen Anlagenausfall gewährleisten zu können.

Der sehr breite Modulationsbereich des Heizkessels erlaubt eine exakte Anpassung der Leistungsabgabe an variierende Bedarfsbedingungen und verringert die Anzahl der Brennerstarts und damit einhergehende Energieverluste. Im Modulationsbetrieb wird auch die elektrische Leistungsaufnahme zugehöriger Komponenten (Gebläse, Pumpe etc.) verringert.

Als dritten Baustein des Effizienzkonzeptes sah das Lastenheft vor, das vorhandene Trinkwassererwärmungssystem zugunsten einer leistungsstärkeren TWE-Anlage mit zwei kleineren Pufferspeichern (2 × 1000 l) auszutauschen. Aufgrund höchster Anforderungen an Nutzerschutz und Trinkwasserhygiene in gesundheitssensiblen Einrichtungen entschieden sich die Planer für eine patentierte TWE-Lösung, die streng nach sicherheits- und hygienetechnischen Vorgaben relevanter Regelwerke (TrinkwV und DVGW-Arbeitsblatt W 551) entworfen und geprüft wurde. Dabei zählte auch hier eine wirtschaftliche und energiesparende Funktionsweise zu den zentralen Kriterien für den zukünftigen Anlagenbetrieb.

Das neue TWE-System beruht auf dem Prinzip eines zweistufigen Speicherladevorgangs, bei dem mittels spezieller Schaltung eines Vor- und Nacherwärmers eine hohe primäre Rücklauftemperaturauskühlung (RLT) erzielt wird. Diese Absenkung der primärseitigen Rücklauftemperatur ermöglicht eine deutliche Verringerung des benötigten Volumenstroms, wodurch Wärmeverluste und der Energieaufwand für den Pumpenbetrieb minimiert werden können. Gleichzeitig lässt sich der Brennwerteffekt bestmöglich nutzen.

Steckerfertiger Spezialcontainer

Neben der Anlagenplanung unterlag auch die Suche nach einem geeigneten Standort für die neue Energiezentrale besonderen Anforderungen. In der Regel ist es möglich, neue KWK-Anlagen in bestehende oder geplante Nutzräume zu integrieren. Steht nicht ohne Weiteres ausreichend geeigneter Raum zur Verfügung, kann – wie in Stadtbergen – auch eine Auslagerung sinnvoll sein.

Eine flexible Alternative besteht darin, die vorgesehenen Aggregate als Komplettsystem in einen ausbaufähigen Anlagencontainer zu implementieren. Dieser lässt sich unter Berücksichtigung topographischer und infrastruktureller Bedingungen vor Ort variabel aufstellen oder versetzen und im späteren Bedarfsfall durch die Einbindung zusätzlicher Module erweitern.

Für die Seniorenanlage setzte Yados das mit einer komplett vorkonfektionierten Spezialausführung in Containerbauweise um Abb. 2 Abb. 3. Dabei wurden sowohl das BHKW-Aggregat als auch der neue Heizkessel, die beiden Pufferspeicher und die Übergabestation steckerfertig montiert, um eine Inbetriebnahme per Plug-and-play zu ermöglichen.

Anders als bei konventionellen Lösungen wurde die Anlagentechnik hier in eine individuell gefertigte, besonders verstärkte Betonraumzelle eingebaut. Die Abweichung vom Standardmaß ergab sich aus den projektspezifischen Umgebungsbedingungen und Sicherheitsvorschriften am Bestimmungsort: Die Pflegebereiche, der Restaurantbetrieb sowie die Feuerwehrzufahrt und Fluchtwege befinden sich in unmittelbarer Nähe des Anlagencontainers, sodass maximale Vorkehrungen zur Einhaltung des Brandschutzes und zur Geräuschreduktion zwingend erforderlich waren.

Alle sicherheitsrelevanten Bauteile wurden deshalb gemäß Feuerwiderstandsklasse F90 konstruiert, darunter fielen insbesondere die Belüftungstechnik (u. a. durch eine Anpassung der Lüftungsgitter) sowie die Verstärkung von Türen und Verschlusskomponenten. Um darüber hinaus einen möglichst geräuscharmen Anlagenbetrieb mit niedrigem Schalldruckpegel gewährleisten zu können, optimierten die Konstrukteure die Schalldämpfung, sodass am Kaminanschluss ein Schallpegel unter 40 dB erreicht wird.

Nach Berücksichtigung sämtlicher konstruktionsseitiger Vorgaben wies der Spezialcontainer am Tag seiner Anlieferung in Stadtbergen ein Baumaß von 9 m Länge, 5 m Breite und 4,5 m Höhe auf und hatte ein Liefergewicht von 47 t Abb. 4. Da die Installation und Anschlussarbeiten eine kurzzeitige Sperrung der Heizung und Warmwasserversorgung erforderlich machten, hatten alle involvierten Gewerke ihre Arbeiten exakt koordiniert innerhalb eines einzigen Tages auszuführen.

Anfang Oktober 2017 hat die Anlage ihren Betrieb aufgenommen. Künftig leistet die Stiftung Stadtbergen damit als energetischer Prosumer einen wichtigen Beitrag zur lokalen Energiewende und profitiert zugleich von einer stabilen und wirtschaftlich intelligenten Wärmeversorgung.

Effizienztechnik präzise steuern

Maßgeblichen Einfluss auf den realen Effizienzgrad einer dezentralen energetischen Versorgungslösung hat eine übergeordnete Kommunikations- und Leittechnik, die alle Anlagenkomponenten zusammenführt und sämtliche Prozessschritte der Energieerzeugung, -speicherung und -verteilung bedarfskonform koordiniert. Beispielsweise ermöglichen es LON-Bussysteme, ein Gesamtnetz nach dem Prinzip verteilter Intelligenz zu überwachen und zu steuern. Die Regelungseinheit erfasst, analysiert und visualisiert in Echtzeit die Informationen an den integrierten Knotenpunkten und regelt dabei die Verarbeitungsprozesse zwischen den unterschiedlichen Energiequellen und den Wärmeverbrauchern. Mit Blick auf das BAFA-Förderprogramm „Modellvorhaben Wärmenetze 4.0“, das seit Juli 2017 erstmals eine systemische Förderung im Bereich der Wärmeinfrastruktur vorsieht, gewinnen intelligente Leit- und Kommunikationssysteme zusätzlich an Bedeutung. Sie gelten als Förderungsvoraussetzung für Einzeltechnologien und -komponenten und zukünftig auch für Gesamtsysteme.

Martin Gentner

Yados, 02977 Hoyerswerda, Telefon (0 35 71) 20 93 20, martin.gentner@yados.de , www.yados.de

Jetzt weiterlesen und profitieren.

+ TGA+E-ePaper-Ausgabe – jeden Monat neu
+ Kostenfreien Zugang zu unserem Online-Archiv
+ Fokus TGA: Sonderhefte (PDF)
+ Webinare und Veranstaltungen mit Rabatten
uvm.

Premium Mitgliedschaft

2 Monate kostenlos testen