Springe auf Hauptinhalt Springe auf Hauptmenü Springe auf SiteSearch
Absorptionskälte

Hummel kühlt im Produktionsprozess

Kompakt informieren

  • Die Baelz-Absorptionskältemaschine Hummel hat sich bei Bänninger als stromsparende und zuverlässige Lösung für die Kühlung der Spritzgussmaschinen bewährt.
  • Durch die Verwendung der bisher in den Sommermonaten ungenutzten Abwärme eines Blockheizkraftwerks kann die Absorptionskältemaschine (AKA) sehr kostengünstig betrieben werden.
  • Weitere Vorteile der Hummel-AKA sind die niedrige Antriebstemperatur ab 55 °C, die Türgängigkeit, das geringe Gewicht und eine kompakte Bauweise, eine kurze Hochlaufzeit sowie der Einsatz von Wasser und Lithiumbromid als Kälte- und Absorptionsmittel.

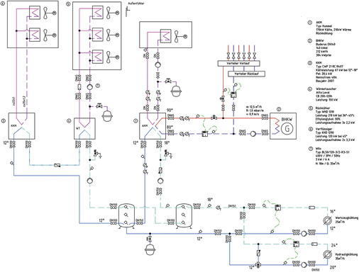
Die Bänninger Kunststoffe GmbH im hessischen Reiskirchen ist Produzent von Kunststofffittings und -rohren Abb. 2 und gilt seit Jahrzehnten als qualitätsbewusster Hersteller mit hohem Sicherheitsstandard. Produktionsprozesse, wie das bei Bänninger eingesetzte Spritzgießverfahren für Kunststofferzeugnisse, erfolgen häufig unter energieintensiver Erwärmung sowie nachgeschalteter Abkühlung der Produktionsgüter und ständiger Kühlung der Fertigungsmaschinen.

Der Kühlung kommt eine besondere Bedeutung für eine konstante Produktion und die Produktqualität zu, verursacht aber gleichzeitig einen hohen Kostenaufwand. Bei Bänninger wird ein Großteil der erforderlichen Kälte nun durch eine neu installierte Absorptionskälteanlage (AKA) von W. Bälz & Sohn (Baelz-absorpdynamic) erzeugt. Die AKA vom Typ Hummel ist hier für die Grundlastversorgung zuständig und kann so umweltfreundlich und stromsparend die bisherige Kompressionsanlage in der Grundlast ersetzen.

Zuvor übernahm die Kühlung der Spritzgussmaschinen lange Zeit eine Kompressionskältemaschine. Die Bereitstellung der Kälte erfolgt über einen Kaltwasserspeicher, der von der Kompressionskältemaschine gespeist wurde. Diese Art der Kälteerzeugung war durch den hohen Stromverbrauch kostenintensiv. Zudem durfte das eingesetzte Kältemittel R22 ab 2015 nicht mehr verwendet werden. Nach dessen Ersatz durch ein umweltfreundlicheres Kältemittel konnte die Kompressionskältemaschine weiterhin betrieben werden. Sie wird jetzt allerdings nur noch zur Abdeckung von Spitzenlast eingesetzt.

Zur Abdeckung der Grundlast wurde eine neue, umweltfreundliche und energiesparende Anlage zum Kühlen der Fertigungsmaschinen gesucht. Aufgrund des hohen thermischen Wirkungsgrads (COP), gerade auch im Teillastverhalten, entschied man sich für eine Hummel-AKA Abb. 1. Das Prinzip der Absorptionskälteanlage, die anstelle eines elektrischen Verdichters einen thermischen Verdichter besitzt, entsprach in diesem Fall allen Anforderungen.

Kälte aus Abwärme

Die AKA wird in Verbindung mit einem Blockheizkraftwerk Abb. 3 betrieben und nutzt die im Sommer überschüssige Wärme zur Erzeugung von Kaltwasser mit einer Temperatur von 12 °C. Die Kälte wird in einem Kaltwasserspeicher gepuffert. Die AKA hat eine nominale Gesamtkälteleistung von knapp 170 kW. Als Rückkühler dient der Hummel in diesem Fall ein bis 27 °C Außentemperatur trockenes Rückkühlwerk mit adiabatischer Vorkühlung Abb. 4, das große Rückkühlleistungen bei geringem Platzbedarf und niedrigen Betriebskosten erreicht. Die Hummel kühlt damit unter optimalen Voraussetzungen. In Übergangszeiten kann die AKA auch mehr als 170 kW Kälte bereitstellen, wenn ausreichend Wärme zur Verfügung steht.

Die Baelz-Absorptionskältemaschinen, die in Zusammenarbeit mit der TU Berlin entwickelt wurden, können bereits mit 55 °C heißem Wasser angetrieben werden und erreichen Kaltwassertemperaturen bis zu 6 °C. Abwärme aus BHKW ist das geeignete Medium, die Kältemaschine kostengünstig mit Antriebsenergie zu versorgen. Gleichzeitig steigert sich die Wirtschaftlichkeit des BHKW durch eine Verlängerung der Laufzeit und eine Erhöhung der Eigenstromversorgung.

Die sehr geringe elektrische Leistungsaufnahme der Hummel von weniger als 0,5 kW ist Spitzenklasse und hebt sie eindeutig von der Konkurrenz ab, entsprechend niedrig fallen die Stromkosten aus. Die Amortisationsdauer gegenüber einer Versorgung mit Kompressionskälte macht die Anlage auch wirtschaftlich sehr interessant.

Biene, Hummel und Hornisse

Weitere Vorteile der Baelz-Absorptionskältemaschinen – Biene, Hummel und neuerdings Hornisse – sind die geringe bauliche Größe und das geringe Gewicht dank kompakter, leichter Bauweise der Anlagen. Sie gehören zu den kleinsten und leichtesten AKA, die derzeit auf dem Markt verfügbar sind. Das geringe Gewicht rührt unter anderem daher, dass durch optimierte Bauteile, beispielsweise Rohrbündelwärmeübertrager etc., mit sehr wenig Kälte- und Lösungsmittel gearbeitet werden kann. Das führt auch zu einer für Absorptionskältemaschinen extrem schnellen Reaktionszeit. In weniger als 10 min kommen sie von 25 % bis auf 100 % Leistung.

Ihre hervorragende Türgängigkeit ermöglichen Biene und Hummel auch den nachträglichen Einbau in bereits bestehende Gebäude. Dieser Vorteil kam auch bei Bänninger zum Tragen. Für den Absorptionsprozess wird Wasser als Kältemittel und Lithiumbromid als Absorptionsmittel verwendet. Eine Umweltunverträglichkeit, wie bei synthetischen Kältemitteln, ist nicht zu befürchten.

Seit Januar 2016 ist die Hummel bei Bänninger inzwischen in Betrieb Abb. 5. Die Kombination aus BHKW und AKA erzielt einerseits eine hohe Kostenersparnis im laufenden Betrieb und stellt andererseits eine der umweltfreundlichen Technologien dar, die vom BAFA (Bundesamt für Wirtschaft und Ausfuhrkontrolle) gefördert werden. Die Baelz-Anlage läuft seit der Inbetriebnahme völlig problemlos und störungsfrei. Die Auswertung des Anlagenbetriebs per Fernwartung durch die TU Berlin von 2016 Abb. 6 verdeutlicht das außerordentlich gute Ergebnis des Betriebsverhaltens.

Betriebsergebnisse

Innerhalb des Betrachtungszeitraums (8184 h) befand sich die AKA für 8070 h in Betriebsbereitschaft, was einem Betriebsbereitschaftsgrad von 98,8 % entspricht. Die Kälteanforderung durch die Gebäudeleittechnik lag über eine Gesamtdauer von 4589 h vor und wurde zu 99,2 % durch die AKA abgedeckt. Der überwiegende Teil der Stillstandzeiten war systembedingt.

Für die Kälteerzeugung von insgesamt 474 MWh wurden 684 MWh Antriebswärme aufgewendet, die thermische Effizienz (COP) für den gesamten Zeitraum liegt entsprechend bei 0,69 Abb. 6. Rechnet man aus diesem Wert die Probebetriebsphase des Systems heraus, so ergibt sich für den Zeitraum ab Mai bis Dezember 2016 eine Effizienz von 0,76, wobei die Effizienz zum Jahresende durch den vermehrten Teillastbetrieb leicht abnimmt Abb. 7. Im Jahresdurchschnitt betrug die Kälteleistung 104 kW, der höchste Stundenmittelwert lag bei 165 kW.

Literatur

Kilpper, R.; Bälz, U.: Kälte aus Wärme mit niedriger Temperatur. Stuttgart: Gentner Verlag TGA 05/2015

Kilpper, R.; Bälz, U.: Von Bienen, Hummeln und Hornissen. Stuttgart: Gentner Verlag, KK – Die Kälte und Klimatechnik, 02/2015

Meyer, F.: Mit Wärme kühlen. Karlsruhe: BINE Projekt Info 07/2012

Dr. Renate Kilpper

ist seit mehreren Jahren als Fachjournalistin bei der Firma W. Bälz & Sohn, Heilbronn, tätig, www.baelz.de

Marcel Schuster

ist Vertriebsleiter und Produktverantwortlicher Absorber bei W. Bälz & Sohn, 74076 Heilbronn, www.baelz.de

Jetzt weiterlesen und profitieren.

+ TGA+E-ePaper-Ausgabe – jeden Monat neu
+ Kostenfreien Zugang zu unserem Online-Archiv
+ Fokus TGA: Sonderhefte (PDF)
+ Webinare und Veranstaltungen mit Rabatten
uvm.

Premium Mitgliedschaft

2 Monate kostenlos testen