Springe auf Hauptinhalt Springe auf Hauptmenü Springe auf SiteSearch
Referenzprojekt Belimo

Nahwärme hydraulisch und elektrisch optimiert

Kompakt informieren

  • Um die Nutzung von Wärme aus einer Biogasanlage zu erhöhen und den Hilfsenergieverbrauch zu senken, wurde bei der Stiftung Sankt Johannes in Schweinspoint die Hydraulik des bestehenden Nahwärmenetzes grundlegend überarbeitet.
  • Das neue Konzept basiert auf indirekten Übergabestationen mit Platten-Wärmeübertragern und vorgeschalteten Energieventilen.
  • Die Energieventile kombinieren in einer Armatur Volumenstrommessung, druckunabhängige Regelung, automatischen Hydraulischen Abgleich, luftblasendichte Schließung und Monitoring. Über ihre direkte Leistungsmessung können die Wärmeerzeugung und das Netz bedarfsgenau betrieben werden.
  • Durch staatliche Förderprogramme konnten die Investitionskosten verringert werden.

Die Stiftung Sankt Johannes betreut und fördert an verschiedenen Standorten seit über 150 Jahren Menschen mit geistiger oder psychischer Behinderung. In Schweinspoint Abb. 1 bietet sie Wohnformen mit einem beschützenden bis zu einem sehr offenen Charakter. In eigenen Werkstätten finden die Bewohner ihren Fähigkeiten entsprechende Arbeitsplätze.

Die Liegenschaft der Stiftung am Standort Schweinspoint umfasst insgesamt 26 Gebäude. Hierzu zählen neben den Wohngebäuden auch Lagerhäuser, eine Turnhalle, ein Gebäude für EDV, ein Sportheim, die Werkstätte für Menschen mit Behinderung, Kfz-Hallen und eine Tankstelle, der Bauhof, eine Bergehalle für die Landwirtschaft, eine Fischerhütte, Gewächshäuser und ein Erlebnisbauernhof.

Außerdem stellt die Stiftung Sankt Johannes einen Teil der landwirtschaftlichen Flächen zur Verfügung, auf denen Biomasse für den Betrieb der in der Nähe gelegenen Biogasanlage angebaut wird. Anfallende Wärme aus der Biogasanlage wird von der Stiftung über eine 400 m lange Leitung abgenommen. Ziel war es nun, den Anteil der fossilen Energieträger zur Wärmebereitstellung zu senken und gleichzeitig die Abnahmemenge an Bioenergie zu steigern.

Dafür mussten einige Umbaumaßnahmen durchgeführt werden. Gleichzeitig sollten dabei auch die bisherigen Umwälzpumpen durch elektronisch geregelte Pumpen ersetzt und die geförderte Heizungswassermenge durch den Hydraulischen Abgleich auf das notwendige Minimum gesenkt werden. Beide Maßnahmen sollten zur Senkung des Stromverbrauchs beitragen. Außerdem müssten einige bestehende hydraulische Probleme im Wärmenetz entschärft werden.

Energieaudit

Zunächst wurde das Ingenieurbüro Steinbacher-Consult in Neusäß mit der Durchführung eines Energieaudits, einer energetischen Beurteilung mit Konzeptentwicklung, beauftragt. Mit mehr als 280 Mitarbeiter an zehn nationalen sowie sechs internationalen Standorten entwickelt das Unternehmen innovative und realisierbare Lösungen in den Fachbereichen Wasser, Verkehr, Raum, Vermessung, GIS, Umwelt und Energie von der Planung bis zur kompletten Projektbetreuung.

Zusätzlich sollte Steinbacher-Consult das gesamte Nahwärmenetz von der elektrischen MSR-Seite her modernisieren. Nach eingehender Beurteilung des Anlagenbestands stand jedoch fest, dass das Wärmenetz der Stiftung hydraulisch neu aufgesetzt und abgeglichen werden muss, damit die gewünschten Ergebnisse erreicht werden können.

Ausgangssituation

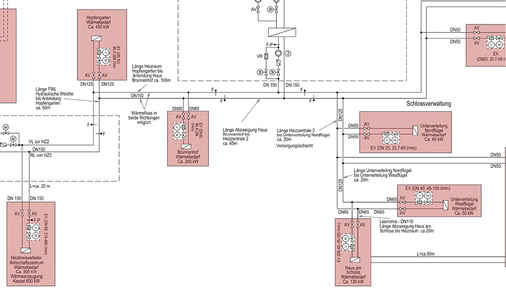
Die Wärmeerzeugung der Liegenschaft wurde über zwei Heizzentralen mit jeweils zwei Öl-Heizkesseln und die Einspeisung der nahegelegenen Biogasanlage realisiert. Die Versorgung der Gebäude mit Wärme erfolgte über ein gewachsenes ca. 1,5 km langes Nahwärmenetz Abb. 2. Vom tiefsten Punkt des Areals am Verwaltungsgebäude bis zu den am weitesten entfernten landwirtschaftlichen Gebäuden besteht ein Höhenunterschied von ca. 25 m. Das entspricht einem zusätzlichen Anlagendruck am Tiefpunkt (Heizzentrale 2) von 2,5 bar.

Um das Ansprechen der Sicherheitsventile in der Heizzentrale 2 zu verhindern, gab es auf halber Strecke im Nahwärmenetz einen Übergabeschacht zur Systemtrennung des tiefer und des höher gelegenen Wärmenetzes über einen Platten-Wärmeübertrager. Allerdings war dieser der „Flaschenhals“ in der Wärmeverteilung und eigentlich nur eine Notlösung, um das Druckproblem aufgrund des Höhenunterschieds zu umgehen.

Wie in einem gewachsenen Wärmenetz nicht unüblich, gab es kein durchgängiges Anlagenkonzept und neu hinzukommende Gebäude oder Komponenten wurden nicht ausreichend dokumentiert. So waren manche Gebäude durch einen Platten-Wärmeübertrager indirekt und andere direkt an das Nahwärmenetz angeschlossen.

In fast allen Gebäuden waren alte dreistufige Umwälzpumpen verbaut, nur in zwei neueren Gebäuden gab es bereits neue Heizkreisverteiler mit elektronisch geregelten Pumpen und einer Heizkreissteuerung mit Ankopplung an eine Gebäudeleittechnik bzw. Ferndiagnose. Viele regelungstechnischen Komponenten waren veraltet oder defekt und etliche Heizungsumwälzpumpen wurden per Handbetrieb gesteuert, um eine ausreichende Wärmeversorgung zu gewährleisten.

Die gesamte Hydraulik der Wärmeerzeugung und Verteilung wurde von Steinbacher-Consult aufgenommen und zeichnerisch in Bestandspläne umgesetzt. Erst dann konnte mit der Neu-Planung bzw. Projektierung begonnen werden.

Neues Grundkonzept

Ein wesentlicher Punkt im neuen Konzept ist die strikte wasserseitige Trennung von Erzeugern und Verbrauchern. Dazu wurden alle Verbraucher über Platten-Wärmeübertrager ans Nahwärmenetz angeschlossen Abb. 3. Dadurch kann das Nahwärmenetz nun mit einem eigenen Systemdruck betrieben werden. Das Nahwärmenetz kann nun mit 3 bis 5 bar betrieben werden, die Anlagen in den Gebäuden werden dagegen mit einem üblichen Druck von 1,5 bis 2 bar betrieben.

Da die Bioenergie auch zukünftig nicht ausreicht, um alle Gebäude im Winter allein mit Wärme zu versorgen, wurden die bestehenden Heizanlagen wieder in das Netz eingebunden. Durch eine intelligente Steuerung wird nun geregelt, wann die zusätzlichen Heizkessel in Betrieb gehen. Die Heizungsanlagen speisen zwei Pufferspeicher, die als hydraulische Weiche fungieren.

Zwischen diesen Weichen kann die Wärme über den Übergabeschacht in beide Richtungen zwischen den Pufferspeichern transportiert werden. Dadurch können bei Bedarf alle Wärmeerzeuger der Heizzentralen 1 und 2 sowie die Bioenergie die Pufferspeicher beladen. Damit auf derselben Leitung in beiden Richtungen gefördert werden kann, wurden motorische Absperrklappen von Belimo für eine Bypass-Schaltung eingesetzt. So wird verhindert, dass die Pumpen gegeneinander fördern Abb. 4.

Ein zweiter wesentlicher Punkt: Am Gebäudeeintritt wurde vor jedem Platten-Wärmeübertrager ein Belimo Energy Valve eingebaut. Dieses misst exakt die Wärmeleistung, die das Gebäude aktuell bezieht, und übermittelt die Werte über eine Schnittstelle an die übergeordnete Gebäudeleittechnik. Bezieht das Gebäude mehr Leistung als in der Leittechnik eingestellt, fährt das Ventil zu und verhindert so einen Kurzschluss auf der Primärseite des Wärmeübertragers. Die vorgeschaltete, nun drehzahlregelbare Pumpe erhält eine Rückmeldung und fördert ebenfalls weniger Wasser. So wird verhindert, dass unnötige Wassermengen durch das Netz bewegt werden, was letztendlich auch zur Stromeinsparung führt. Außerdem wird dadurch ein Anheben der Rücklauftemperatur auf der Netzseite verhindert.

Mehr Transparenz

Das Energieventil von Belimo kombiniert in einer montagefreundlichen Einheit einen 2-Wege-Regelkugelhahn, Volumenstromsensor, Temperatursensoren und Antrieb mit integrierter Logik. So vereint es fünf Funktionen in einer Armatur: Volumenstrommessung, druckunabhängige Regelung, automatischen Hydraulischen Abgleich, luftblasendichte Schließung und Monitoring. Mit der permanenten Volumenstrommessung besteht die Möglichkeit der direkten Leistungsregelung, unabhängig von Differenzdruck und Wassertemperatur sowie der Leistungsberechnung.

Für die notwendige Transparenz im Wärmenetz sorgt das Energieventil mit seiner Monitoring-Funktion, die zahlreiche Anlagendaten wie Differenztemperatur, Durchfluss, Leistungsabgabe / Energieverbrauch laufend misst und im Ventil speichert. Aktuelle Werte können jederzeit vor Ort mit einem Laptop abgerufen, oder wie in Schweinspoint über ein Bussystem, z. B. Belimo MP-Bus, BACnet MS/TP bzw. BACnet IP und ModBus RTU/TCP, an die Gebäudeleittechnik weitergeleitet werden.

Das Energieventil zeichnet alle gemessenen Werte auf und speichert diese für 13 Monate. Diese Daten sind mittels Webserver als csv-Dateien abrufbar und können in Excel importiert und zu Analysezwecken weiterverarbeitet werden. Außerdem kann das Energieventil auch Daten zur Leistungsfähigkeit von im Kreislauf installierten Komponenten, etwa Wärmeübertragern, sammeln und ausgeben. Damit kann deren Effizienz über die Zeit dokumentiert und ein notwendiger Service rechtzeitig angezeigt werden.

Hohere Energieeffizienz

Der Leistungsbezug aller Verbraucher wird in der Gebäudeleittechnik (GLT) aufsummiert und zur Kesselfolgesteuerung der Wärmeerzeuger verwendet. Die Vernetzung der Steuerungen der Unterverteilungen macht es möglich, den Wert der höchsten Temperaturanforderung gleitend auf der Wärmenetzseite dem Gebäude zur Verfügung zu stellen. Vorgesteuert über die Außentemperatur wird so immer nur so viel Wärme im Netz zur Verfügung gestellt, wie bei den Verbrauchern benötigt wird.

Die übergeordnete GLT ermöglicht eine Visualisierung Abb. 5 Abb. 6, Fernsteuerung und Datenerfassung. Dies ist sehr hilfreich für das Energiemanagement im Wärmenetz, zum Ausarbeiten und Überprüfen von Maßnahmen und zur Aufrechterhaltung der Energieeffizienz und zur weiteren Optimierung der Gesamtanlage.

Dieses Vorgehen entspricht sinngemäß DIN EN 15 232-1. Hier werden Regelfunktionen zur Verbesserung der Energieeffizienz von Gebäuden und insbesondere der Einfluss von Gebäudeautomation und Gebäudemanagement beschrieben. Ziel ist ein bedarfsgerechter Anlagenbetrieb mit Energieeffizienzklasse A.

Voraussetzung dafür ist die Vernetzung von Verbrauchern, Verteilung und Erzeugung. Durch die eingesetzten Energieventile erhält die Gebäudeleittechnik immer Rückmeldungen der einzelnen Verbraucher über den aktuellen Wärmebedarf. Die Wärmeerzeugung und Verteilung werden so bedarfs- und lastgerecht geregelt.

Alles im laufenden Betrieb

Die für das neue Konzept notwendigen Umbauten und Modernisierungen wurden schrittweise im laufenden Betrieb und mit temporären Provisorien durchgeführt. Schließlich musste die Wärmeversorgung jederzeit sichergestellt sein. Ausführender Heizungsbauer war die Alexander Renner GmbH in Rain, für die Automatisierung war die Heller+Straulino Regeltechnik GmbH in Donauwörth zuständig.

Durch das neue Konzept und die Beseitigung der hydraulischen Probleme rechnet man bei der Stiftung Sankt Johannes zukünftig mit Energieeinsparungen von 20 bis 30 %. Außerdem kann nun die verfügbare Bioenergie komplett genutzt werden, und im Sommerbetrieb ist es möglich, den Wärmebedarf für die Trinkwassererwärmung vollständig über Bioenergie zu decken.

Förderung senkt Investitionskosten

Um die Potenziale der Energieeffizienz bei der Wärmeversorgung von Gebäuden zu steigern, fördert das Bundeswirtschaftsministerium die Heizungsoptimierung. Dies erfolgt durch den Einbau von hocheffizienten Pum-pen bzw. die Durchführung des Hydraulischen Abgleichs.

Für die Heizungsoptimierung am Standort Schweinspoint wurde pro Gebäude je ein Förderantrag bei dem das Förderprogramm administrierenden BAFA für den Pumpentausch und die Heizungsoptimierung gestellt. Durch das Programm können bis zu 30 % der förderfähigen Kosten mit einer Deckelung von 25 000 Euro pro Antrag gefördert werden.

Die Förderfähigkeit wurde im Vorfeld von Steinbacher-Consult mit dem BAFA geklärt und eine Förderung für den Pumpentausch, den Hydraulischen Abgleich des Wärmenetzes, die Steuerungs- und Regelungstechnik, Technik zur Volumenstromregelung, die Pufferspeicher und das professionelles Einstellen der Heiz-kurve beantragt und auch entsprechend umgesetzt.

Da sich das Förderprogramm immer auf einzelne Gebäude bezieht, wurden insgesamt 17 Anträge gestellt. Letztendlich lag die Gesamtförderung bei ca. 20 % der Gesamtinvestitionssumme.

Inzwischen wurden beim BAFA weitere Förderprogramme speziell für die Optimierung von Wärmenetzen (Wärmenetz 4.0) aufgesetzt. Hier liegt die Deckelung der Fördersummen wesentlich höher.

Christa Weil, Trebur, www.weil-pr.de

www.bafa.de

www.belimo.de

www.hs-regeltechnik.de

www.renner-shk.de

www.steinbacher-consult.com

Kontakt zum Anbieter

Belimo

70599 Stuttgart

Telefon (07 11) 16 78 30

info@belimo.de

www.belimo.de

Jetzt weiterlesen und profitieren.

+ TGA+E-ePaper-Ausgabe – jeden Monat neu
+ Kostenfreien Zugang zu unserem Online-Archiv
+ Fokus TGA: Sonderhefte (PDF)
+ Webinare und Veranstaltungen mit Rabatten
uvm.

Premium Mitgliedschaft

2 Monate kostenlos testen