Springe auf Hauptinhalt Springe auf Hauptmenü Springe auf SiteSearch
Adiabate Umluftkühlung

Wirtschaftlich kühlen

Die Liechtensteinische Post AG bietet neben ihrem Kerngeschäft umfassenden Service im Bereich Logistik an. Darunter fallen die Lagerung, das Verpacken, Versenden und in den meisten Fällen auch das Verrechnen von Waren für verschiedene Firmen. Dazu sind Lager- und Arbeitsräume notwendig; unter anderem wird hierfür auch das Obergeschoss einer Industriehalle in Schaan (Liechtenstein) benutzt.

Die Abmessungen dieses Raums sind 55 × 20 × 6 m. Auf der Dachgeschoss-Grundfläche von 1100 m 2 sind höhenfüllende, verschiebbare Regale installiert, mit denen das Raumvolumen bestmöglich genutzt werden kann. In diesen Regalen werden Waren einer Firma mit vereinbarter Maximaltemperatur gelagert. Auflage ist, dass die Temperatur 27 °C nicht überschreitet. Diesem Grenzwert liegt eine maximale Außentemperatur von 32 °C (bei 40 % relativer Feuchte) zugrunde.

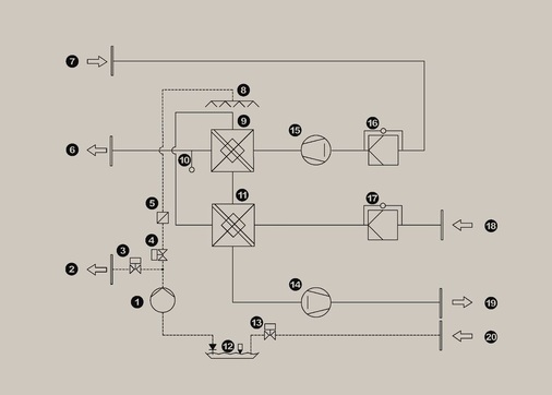
Realisiertes Anlagenkonzept

Um im Sommer den vereinbarten Grenzwert von 27 °C nicht zu überschreiten, muss der Lagerraum gekühlt werden. Da nahezu keine inneren Lasten installiert sind (keine Maschinen usw.), ergibt sich die erforderliche Kühlleistung aus dem Wärmeeintrag durch das Dach und durch die relativ große Fensterfront auf beiden Seiten der Halle. Weil das Gebäude ziemlich exakt auf einer Nord-Süd-Achse ausgerichtet ist, zeigt die Sonneneinstrahlung vor allem am Nachmittag und am Abend durch die Westseite Wirkung.

Installiert wurden deshalb auf dieser Seite zwei Hoval AdiaVent-Geräte zur adiabaten Umluftkühlung (Bilder 1 und 2): Ein Zuluftventilator saugt Luft (ca. 6000 m 3 /h) aus dem Raum an. Diese wird im Kühler abgekühlt und wieder dem Raum zugeführt. Als Kühlmittel wird Außenluft (ca. 4000 m 3 /h) verwendet. Diese wird über einen Filter angesaugt und in einem im ersten Plattenwärmeübertrager (beide Seiten werden von dem gleichen Außenluftvolumenstrom durchströmt) vorgekühlt. Dadurch wird ein Absenken der Grenztemperatur vor der adiabaten Kühlung erreicht. Die vorgekühlte Außenluft durchströmt anschließend den Kühler und danach den Vorkühler. Die beiden Kreuzstromplattenwärmeübertrager sind untereinander angeordnet und zusammengeflanscht. Die Außenluft und die Plattenwärmeübertrager werden mit speziell ausgelegten Sprühdüsen befeuchtet und damit abgekühlt. Nach dem Vorkühler wird die Kühlluft wieder ins Freie geblasen.

Die Geräte (Bild 1) sind außen installiert. Die Absaugung der warmen Abluft erfolgt in einer Höhe von ca. 5,5 m. Die Zuluft wird wegen der niedrigen Temperatur über Verdrängungsauslässe eingebracht. Die Kühlleistung hängt von den Konditionen der Außen- und der Umluft ab. Die Messungen zeigen aber, dass damit relativ konstant ca. 18 kW pro Gerät erreicht werden. Dies ist, ebenfalls messtechnisch bestätigt, ausreichend, um die Raumtemperatur (gemessen in 2 m Höhe) nicht über 27 °C ansteigen zu lassen.

Adiabate Umluftkühlung

Problem und oft Hindernis für die Verwendung einer adiabaten Kühlung ist die Tatsache, dass die Kühlleistung entscheidend von den Konditionen der befeuchteten Luft abhängt. Erstaun­licherweise zeigen aber die Messungen an der Anlage der Liechtensteinischen Post AG, dass ­anscheinend im mitteleuropäischen Klimabereich eine Abhängigkeit der Außen- und Abluftkondi­tionen gegeben ist, die die Leistung nahezu kon­stant hält (Tabelle 1). Gemessen wurden an einem Sommertag die Konditionen (Temperatur und Feuchte) der verschiedenen Luftströme. Folgendes kann man erkennen:

  • Die Außentemperatur steigt im Laufe dieses Tages auf 33,9 °C. Die Feuchtigkeit nimmt dabei nur geringfügig zu (um 1,2 g/kg). Die Sättigungstemperatur der Außenluft steigt deshalb von 17,0 °C auf nur 20,7 °C. Daraus resultiert, dass die relative Feuchte der Außenluft von ca. 47 % auf 31 % zurückgeht.
  • Durch diese „Trocknung“ der Außenluft mit steigender Temperatur wächst das Potenzial für die adiabate Kühlung (Temperaturdifferenz zwischen Außenluft und Sättigung) von 7,7 °C auf 13,1 °C. Bei „normalem Wetter“ (gilt beispielsweise nicht für Gewitter) nimmt also nicht nur die Sättigungstemperatur, sondern auch das Potenzial der adiabaten Kühlung mit der Außentemperatur zu.
  • Die Temperaturen der Fortluft bestätigen das oben Ausgeführte; die Temperaturdifferenz zwischen Außen- und Fortluft steigt mit der Außentemperatur.
  • Die Temperaturen der Abluft verwirren im ersten Moment. Wenn man aber weiß, dass die Anlage erst mit Messpunkt 1 angeschaltet wurde, kann man die Wirkung der Umluftkühlung erkennen. Am Anfang ist die Hallentemperatur (Ablufttemperatur) höher als die Außenlufttemperatur. Mit der Zeit zeigt die Kühlung aber Wirkung und die Ablufttemperatur ist am Schluss nahezu 4 °C niedriger als die Außentemperatur.
  • Die Zulufttemperatur ist relativ konstant 9 °C niedriger als die Ablufttemperatur (Bild 3). Dies ist ein extrem guter Wert und erfordert eine entsprechend gute, zugfreie, Zuluft­einbringung. Deutlich erkennbar: Der „Einbruch“ beim Messpunkt 3 für Temperatur­differenz und Leistung ist auf die höhere Feuchte der Außenluft zurückzuführen.
  • Gut zu sehen ist die Trennung von Außenluft und Umluft durch die Tatsache, dass die absoluten Feuchten von Außenluft und Zuluft gleich sind (im Rahmen der Messgenauigkeit). Es wird also keine Feuchte von der Außenluft auf die Zuluft übertragen; es gibt keine Kontamination.
  • Die Kühlleistung ist mit ca. 18 kW bei allen Messpunkten nahezu konstant, obwohl sich die Konditionen aller Luftströme geändert haben.

Anmerkung: Diese Messungen wurden direkt nach Installation der Anlage vorgenommen, als die Halle noch nicht als Lager genutzt wurde. Sie sind also nicht direkt vergleichbar mit den Werten in Bild 5.

Hallentemperatur

Der Betreiber der Lagerhalle misst stetig (stündlich) über einen Sensor die Hallentemperatur. Zwei Erkenntnisse sind dabei interessant:

Tagesgang: Die Auswertung zeigt, dass die Temperatur in der Halle (am Messpunkt) sehr stark von der Uhrzeit abhängt (Bild 4). Logischerweise sinkt die Temperatur während der Nacht und steigt dann wieder an. Das Maximum wird an den meisten Tagen in der Zeit von 16…20 Uhr erreicht. Dies ist auf die Ausrichtung der Halle zurückzuführen: Durch die große Fensterfront auf der Westseite hat die Sonneneinstrahlung am Nachmittag und am Abend großen Einfluss. In Bild 4 ist die Hallentemperatur für den 28. Juli 2007 aufgeführt.

Maximale Tagestemperatur: Aus den kontinuierlichen Messergebnissen können die Maximalwerte für jeden Tag festgestellt werden. Sie verändern sich analog zur Außentemperatur und schwanken sehr stark. In Bild 5 sind die Werte für August 2007 dargestellt. Sie liegen zwischen 20,2 und 26,8 °C. Das Limit von 27 °C wird nicht überschritten, d.h. die Anlage erfüllt ihre Funktion. Dies wird vom Betreiber bestätigt, er ist bezüglich Leistung, Geräuschpegel, Luftverteilung und Betriebskosten sehr zu­frieden.

Kosten

Vergleiche von Investitions- und Betriebskosten sind erfahrungsgemäß schwierig; sie hängen vor allen Dingen von der je­weiligen Region ab. Für den Wirtschaftsraum Schweiz ist gesichert, dass die Investitionskosten für eine AdiaVent-Anlage gleich oder nur geringfügig höher sind (max. 10 %) als für eine maschinelle Kühlanlage gleicher Leistung. Bezüglich der Betriebskosten kommt ein Ingenieurbüro [1] zu dem Ergebnis, dass sie 20 % niedriger sind, als bei maschineller Kühlung.

Dies lässt sich auch mit dem für Kühlanlagen üblichen Kennwert EER (Energy Efficiency Ratio: Kühlleistung bezogen auf die aufgewendete (elektrische) Leistung) nachvollziehen. In aufwendigen Studien hat das Institut für Luft- und Kältetechnik, Dresden, folgende Ergebnisse für AdiaVent erhalten [2]:

  • EER (Jahresdurchschnitt) = 5,2
  • EER (Maximalwert) = 11,2

Wenn man berücksichtigt, dass mit den Energiekosten auch weniger Energieverbrauch und Schadstoffemission einhergehen, so lassen sich die eingangs gestellten Fragen eindeutig beantworten: Adiabate Umluftkühlung ist kostengünstiger und umweltgerechter als maschinelle Kühlung.

Literatur

[1] Favot, C.: Adaption des installations de rafraichissement. Thonex (Schweiz): Bureau d‘Ingenieur Conseils, Oktober 2007

[2] Friebe, CH.: Einsatz der adiabaten Kühlung für die Industriehallenlüftung. Dresden: Institut für Luft- und Kältetechnik GmbH, 2008

Jürgen Dorenburg

Dipl.-Ing., ist Geschäftsführer der Hoval (Deutschland) GmbH, Fachbereich Hallenklima-Systeme, 72108 Rottenburg, Telefon (0 74 72) 1 63 31, E-Mail: info.hallenklima@hoval.com , https://www.hoval.com/en/